喜讯!1金1银7铜!我校在中国国际大学生创新大赛再创佳绩
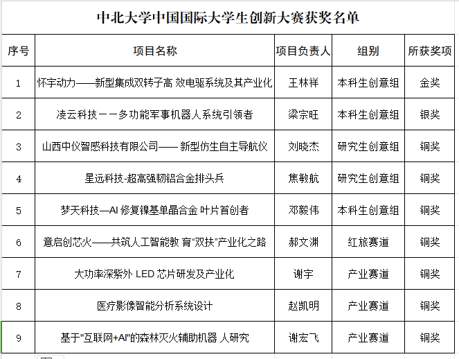
2023年12月3日——6日,中国国际大学生创新大赛(2023)(原中国国际“互联网+”大学生创新创业大赛)在天津大学成功举办。经过激烈角逐,我校共获得金奖1项,银奖1项,铜奖7项的好成绩!其中本科生创意组项目“怀宇动力——新型集成双转子高效两轮载具电驱系统”斩获金奖,“凌云科技——多功能军事机器人系统引领者”斩获银奖,是近年来我校在该项大学生参与最广、级别最高、影响最大的全国性赛事中取得的最好成绩。

本届大赛由教育部、中央统战部、中央网信办、国家发展改革委、工业和信息化部、人力资源和社会保障部、农业农村部、中国科学院、中国工程院、国家知识产权局、国家乡村振兴局、共青团中央和天津市人民政府共同主办,天津大学承办,共有来自于151个国家和地区的5296所高校的1709万人、421万个项目参赛,大赛规模再创新高,最终423个项目获得金奖。


学校历来高度重视该项赛事,大赛3月份启动以来,受到学校各级领导大力支持,组建了高水平专业导师团队和创业导师团队对项目进行全方位的指导,以大赛为契机,对有创业热情及需求的项目团队开展创业训练,打通从创新实践到创业的最后一公里,实现大学生高质量创业就业。
本届大赛我校共有1215个项目参赛,参赛学生一万余人次,在第九届山西省大学生创新大赛中,我校共获得金奖23项,银奖40项,铜奖16项,优秀奖2项,金奖及奖牌总数位列山西省首位。
近年来,学校不断深化创新创业教育改革,坚持“深耕创新能力,厚植创业意识”的育人理念,强化学科基础培养,促进创新创业能力提升,积极探索建立以创新创业为导向的新型人才培养模式,将创新创业教育融入人才培养全过程,实现规模化受益,个性化培养的创新创业人才培养目标。通过“小学期”创新创业实践项目、大学生创新创业训练计划项目、学科竞赛等系统性创新创业实践活动,创新创业教育覆盖面达到100%。